相关新闻






作者:非羽网络 |点击量: 0 | 时间:2022-11-09
12月商人节它来喽!!
本次12月商人节大促是平台S级的活动,会进行全站买家的push,曝光机会多多,实力商家作为平台的高阶会员,有超多的资源扶持,一定要报名!!!!
本次实力商家消费品和工业品分别有报名入口,请商家对号入座,优先报名消费品主会场和工业品主会场
注意:本次报名与往期有所不同,报名大促需要先报商再报品
消费品行业主会场报商(先报商后报品)
消费品主会场报品(上会场必报)
工业品主会场报商链接(前置专场,必报)
工业品主会场报品链接(上会场必报)
大促招商集合页
实力商家报名配额是普通诚信通商家的2倍(根据L等级),且爆品通商品(历史测款成功过的商品即可)不限配额&在搜推会有较大的加权,请优先报名爆品通商品!!!
大促报名攻略:
大促节奏:

大促基本玩法
单品99折,跨店采购津贴200-20,单笔订单较多可以使用20张,即较高一次下单享受满4000元减400元

商人节报名门槛及重点


运费指导模板
参加本次大促的商品需使用运费指导模板 ,30天后可解锁更换其他模板

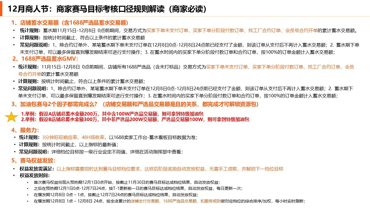
商人节自营销赛马玩法


今天的分享就先说到这,如果还有其他问题,欢迎大家评论区留言或者私信,小羽会逐一为大家解答~