相关新闻






作者:非羽网络 |点击量: 0 | 时间:2022-11-19
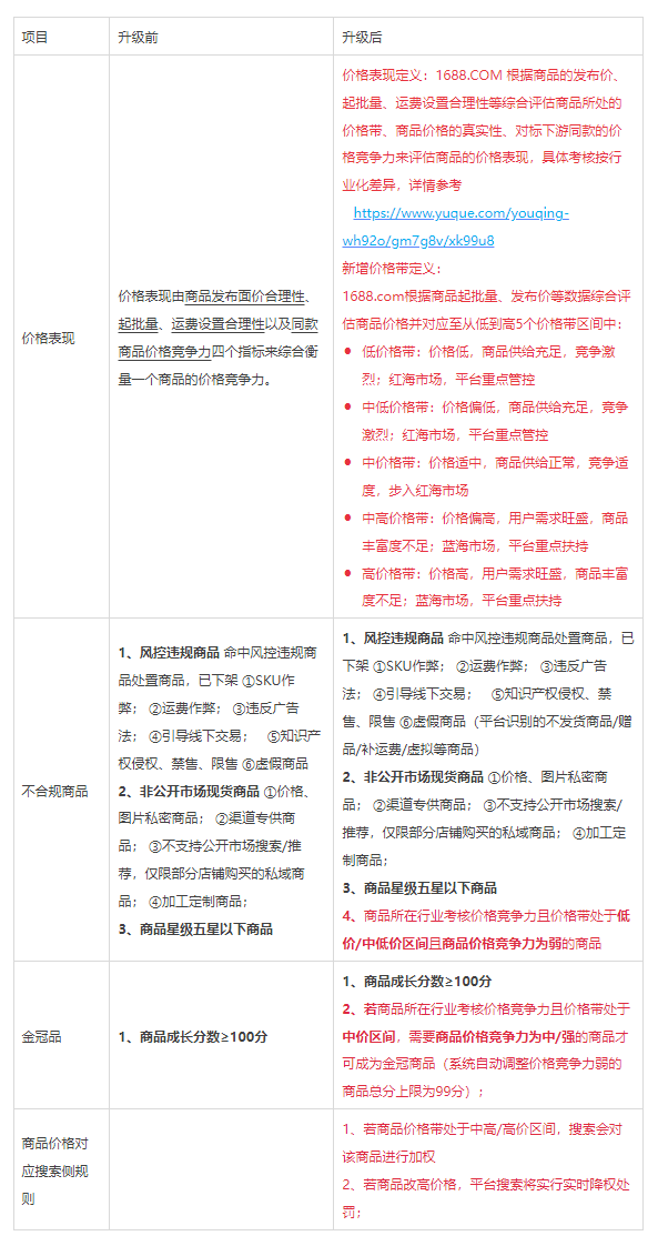
为更好的识别平台优质的商品,为优商、优品匹配确定性购买意愿的买家,提升买家的采购效率和采购体验,平台将升级消费品品现货商品成长,通过强化商品价格对整体商品成长的影响、平台级的商品分层&流量分层的机制引导和筛选更多、更好的标价真实、对标下游更有源头竞争能力的商品,全面提升平台优质买家的采购体验。
本次核心升级针对1688.com现货消费品商品,具体升级内容核心变化如下:

本次变更将于2022年12月1日起升级,其中2022年12月1日-12月8日为缓冲期,商家可在此阶段按系统指引对商品进行优化;12月9日起,相关规则关联的权益发放、降权等治理措施正式生效。