🔥4月最受访客关注类目(细分到二级类目):
茶叶-代用/养生茶、特殊膳食营养补充剂-复合功能性保健食品、保健食品、糕点点心-西式糕点、饼干膨化-饼干、水、饮料-果蔬汁/碳酸饮料/茶饮料/矿泉水
2、核心品类下游热搜产品🔥热元素list:
相关新闻






作者:非羽网络 |点击量: 0 | 时间:2024-05-04
平台新财年主要以用户为先,重点针对客户群体为B买、高净值C买、跨境。食品类B买中又以电商、实体店主、企业自采为主。
3、1688官方物流仓配服务(协同仓)商家服务规则:1688官方物流仓配服务(协同仓)下的正向配送、 逆向配送、 投诉赔付等相关内容
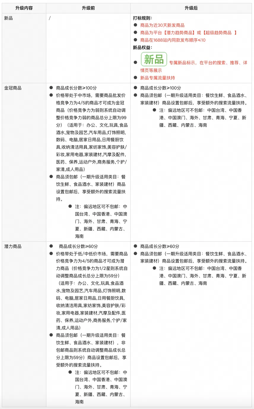
4、1688现货消费品商品成长升级公告:

1、食品酒水市场趋势分析:
🔥4月行业热搜高增长行业:冷饮、水/饮料、酒类、液体乳、茶叶、传统滋补品、保健食品、巧克力、其他休闲食品。
🔥4月商机趋势热销商品

关键词、高增长关键词——
从热搜和高增长搜索词可以看出,到买家对于零食、特别是大包装零食,大礼包零食依然有非常大的需求,搜索人群主要集中在货架电商和直播电商。其次,大家对于夏季的热采的产品如饮料、啤酒、雪糕等食品,实现了高搜索、高访客、高询盘。
从鸡胸肉、代餐粉、酵素果冻、轻食低脂食品等搜索热度持续增长可以看出夏季对于瘦身的需求也在持续增加。
🔥4月最受访客关注类目(细分到二级类目):
茶叶-代用/养生茶、特殊膳食营养补充剂-复合功能性保健食品、保健食品、糕点点心-西式糕点、饼干膨化-饼干、水、饮料-果蔬汁/碳酸饮料/茶饮料/矿泉水
2、核心品类下游热搜产品🔥热元素list:
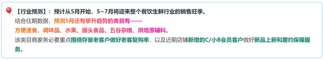
2024年Q1(自然年)餐饮生鲜行业大盘相比前两个季度有明显回暖趋势,特别是1月份伴随Plus会员数的提升,行业从流量→访客→成交都有明显增长。Q1主要增长的数据体现在有会员身份的买家,其网站浏览量、成交件数、订单数、商品浏览数、商品动销数、买家数等都有所提升。“小单高频采”成为了近期平台主要的采购趋势。
🔥方便速食、调味品、五谷杂粮、预制菜、食用油、烘焙原辅料、罐头食品





活动时间为:5.2-5.3
重点围绕五一出行必备品、五一穿搭、五一放心住、五一开心玩、五一美食、五一美妆等多个51出行场景[休假]的用户需求营造会场氛围。
活动期间支持包邮,通过本次活动拉新一批供给入驻。
👉报名入口:https://tmc.1688.com/sale/seller/activity_detail.htm?activityId=501041560153
👉活动集合:https://show.1688.com/hyrc/promotion/uh1c2t6e.html?__pageId__=235378&wh_weex=true&cms_id=235378&__weex__=true
🆙支付宝:
【大流量】严选×支付宝满10-5专区https://act.1688.com/home/topicDetail.htm?tid=44683
【大流量】严选×支付宝满10-10活动:https://act.1688.com//home/calendarSelect.htm?spm=a262yb.25453151.0.0&tid=44738
🎉每周三PLUS会员日:
https://alidocs.dingtalk.com/i/p/WVJqzq3VdLKmYEKZ2AmoV7OWRl9BQXdb
通淘宝/天猫入驻
自助提交:入驻白皮书 http://t.nxw.so/cblbN
戳这里一键入驻 立马签约协议:http://mtw.so/6oI1Fz
严选-食品/生鲜类目行业佣金位2.5%
【1688严选入驻直达】>>https://work.1688.com/?_path_=sellerPro/2017sellerbase_yingxiao/join_single_offer_guide&childAccount=false
3、哇噢定制X支付宝码商积分兑换招商了!
面向几千万的超市,餐饮店,摊主等实体店经营者;泼天的流量,优质的买家,大量的订单,让你的单品直接卖爆!
现在急招你的店铺的品类:
报名入口:https://work.1688.com/?spm=a2638g.u_0_1001.framenav.du_47ccc.6e061768nW2CHS&_path_=sellerPro/2017sellerbase_fenxiao/mashang
搜索活动ID:69
支付宝积分兑换活动介绍:https://peixun.1688.com/space/zgc/detail/gvNG4YZ7JneM3OddILln2PMpV2LD0oRE