榜单的主要入口包括首页中心化的【好货榜】入口,以及分散在搜索、推荐、商品详情,辅助买家在选品时快速决策。在1688平台上每天约数十万买家通过榜单进行决策及购买,同时在采购路径中,有榜单背书的品,其点击率可提升2.4%,转化率可提升2.8%。
相关新闻






作者:非羽网络 |点击量: 0 | 时间:2024-06-29
1688榜单致力于将平台“好”货推荐给买家,让买家批发进货更简单。平台从热卖、趋势、严选、宝藏等多个维度及IP甄选优质货盘,按照平台的采购、种草等真实数据,对商品进行排序,组建不同类型和维度的榜单。
榜单的主要入口包括首页中心化的【好货榜】入口,以及分散在搜索、推荐、商品详情,辅助买家在选品时快速决策。在1688平台上每天约数十万买家通过榜单进行决策及购买,同时在采购路径中,有榜单背书的品,其点击率可提升2.4%,转化率可提升2.8%。

整体规则上
1、入选要求:满足榜单入围门槛的商品,才会进入榜单商品的排序(比如商品质量分低、私密商品等不会进入商品的排序规则);
2、榜单容量:每种类型的榜单依照一定的规则进行排序,且榜单仅展示排序结果的前20名;
3、去重逻辑:为保证榜单商品的多样性和公平性,单个榜单前20名的商品,一个商家仅收录最多2个商品;
4、榜单时效:榜单数据一般在次日更新。
1、热卖榜
2、新品榜
3、趋势榜
4、宝藏工厂商品榜
5、严选榜

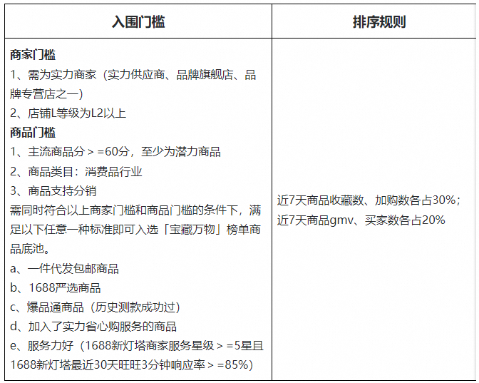
7、宝藏万物必买榜
03
搜索结果的商品卡片上,上榜商品会展示榜单入口

-APP首页推荐的商品中,上榜商品会展示榜单入口
-榜单还有可能以单独卡片的形式,在首页的推荐中出现

上榜商品会在商品详情页商品标题下面展示上榜的榜单

行业好货榜在1688APP首页顶部有一个入口,点击进入,在总榜单页面会汇总和推荐各种

